AI制药进入“规模化落地期”,BIOCHINA2026 双论坛共探发展新图景
2026年2月3日 08:00
2026年1月,旧金山摩根大通医疗健康大会(JPM)如期落幕,作为全球医疗健康领域的风向标,本届大会上AI制药成为绝对焦点,众多生物医药巨头集体发声、加码布局,彰显其不可替代的产业价值。
礼来、辉瑞、罗氏、诺华、赛诺菲等国际巨头纷纷披露AI战略,礼来与英伟达宣布五年投入10亿美元共建AI联合创新实验室;阿斯利康收购ModellaAI,将其AI工具深度整合到肿瘤研发流程中;辉瑞在2024-2025年间利用AI成功削减56亿美元运营支出,2026年计划全业务规模化应用AI……这些动作标志着AI制药正式从实验室概念迈入规模化落地新阶段,为全球生物医药产业转型指明方向。
当前,AI制药发展现状清晰且势头迅猛:技术上,生成式AI等技术协同发力,大幅缩短药物筛选周期、降低研发成本;产业上,全球生物医药巨头争相布局,赛诺菲与Earendil Labs升级战略合作聚焦双抗优化,国内巨头恒瑞、百济神州、药明康德也纷纷加码AI研发,推动本土化落地。
众多巨头的集体入局,印证了AI制药的重要性,同时行业也仍面临数据合规、模型可解释性不足等挑战,亟待同仁共解。BIOCHINA2026 顺势策划AI创新论坛与AI for Science论坛,3月12-14日于苏州国际博览中心启幕。论坛汇聚全球顶尖力量,聚焦AI在生物医药核心领域的应用,分享实践经验,搭建交流合作平台。诚邀生物医药行业同仁踊跃注册参会,共赴跨界盛宴,携手探索创新方向,共筑AI制药新未来!
本文日程更新截至2026年2月2日
BIOCHINA2026 主旨论坛
12:30-13:00
对话:AI如何改变生物医药行业?
嘉宾:任峰,英矽智能,联合CEO
郭润平,微软中国, Azure智能云解决方案总经理
BIOCHINA2026 AI创新论坛

BIOCHINA2026 AI for Science论坛

BIOCHINA2026 AI临床相关内容
BIOCHINA2026 全球临床开发论坛
AI助力临床开发
专题策划人:黑永疆,石药集团,CMO
15:00-15:20
报告:AI赋能药物临床数字化检测:精准诊疗的新路径与实践探索
嘉宾:裴中,中山大学附属第一医院,教授
15:20-15:40
报告:AI 驱动创新药早期临床设计
15:40-16:00
报告:计算医学指导的虚拟临床试验
嘉宾:赵宇,哲源科技联合创始人&图灵-达尔文实验室副主任
16:00-17:00
访谈:跨界对话:AI临床实验的协同创新与挑战
嘉宾:赵宇,哲源科技联合创始人&图灵-达尔文实验室副主任
王莉,轩竹生物,CMO
周玉斌,宜明昂科,临床运营VP
孙晓静,辉瑞,临床试验解决方案及策略团队负责人
17:00-18:00
访谈:数据驱动:电子病历与真实世界证据的融合应用
BIOCHINA2026 头脑风暴
AI人工智能专题
12:00-13:00
访谈:AI加速科研早期发现案例分享
主持:赵雅娴,神经生理学博士,《科技早知道》主播
嘉宾:王珏,英矽智能,商务VP
BIOCHINA2026 路演
AI人工智能
路演导师:张羽钦,副董事,比邻星创投
1、项目名称:新一代AI驱动小分子设计平台及创新药开发
融资轮次:种子轮
2、项目名称:人工智能大模型驱动的蛋白质设计
融资轮次:A轮
AI路演征集中
有意向请联系小易约见

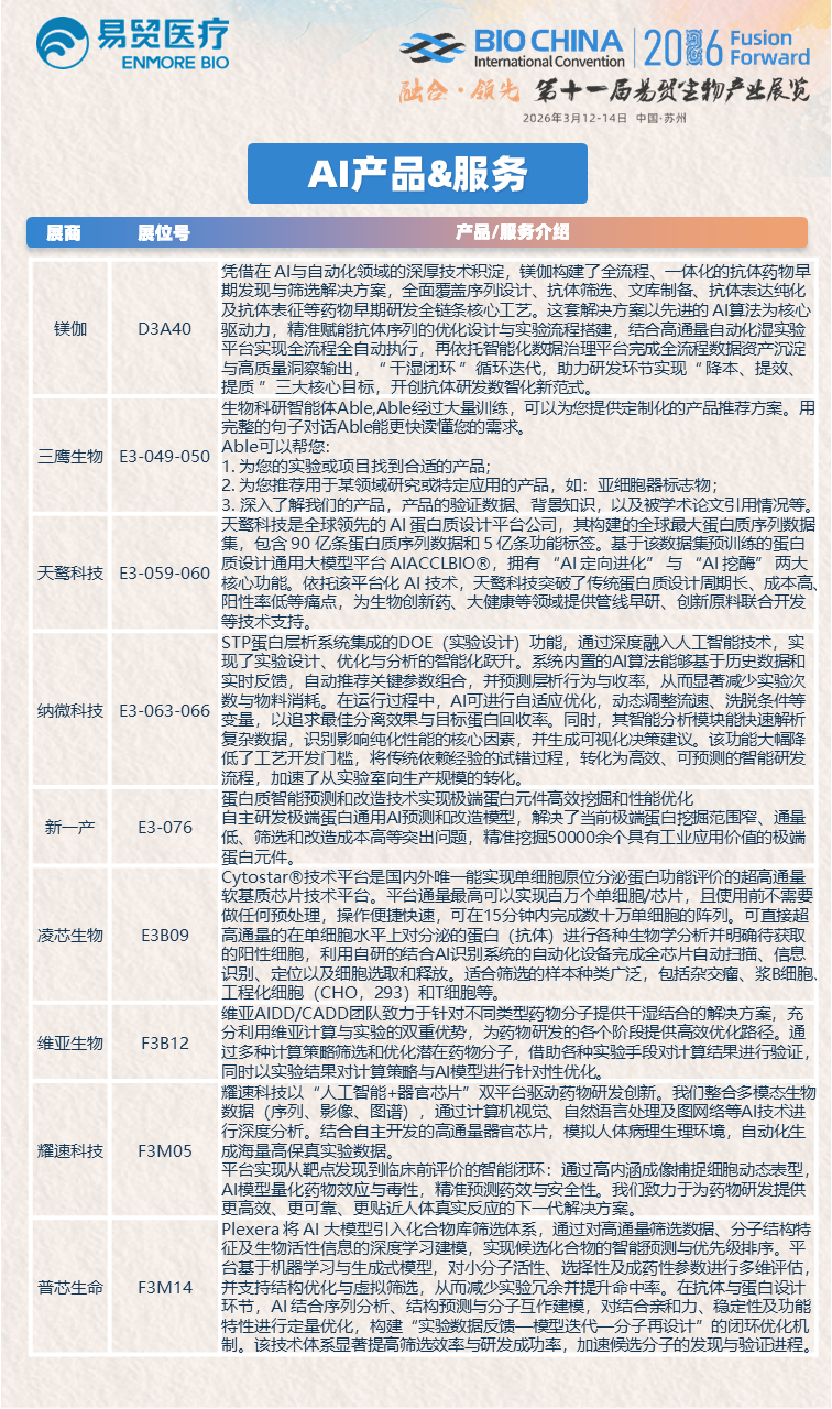
AI产品&服务
2月新春特邀票 开启免费注册
限时开抢!2月新春特邀票「免费注册」限时上线!数量有限,立刻扫码注册,抢先锁定BIOCHIN2026 现场深度参与名额!2月团体门票注册权益更新!组团报名解锁展览、论坛、约见、活动等现场畅享权益,联系小易登记团体权益,解锁行业前沿机遇!
扫码报名
扫码登记团体权益
关于
BIOCHINA2026
BIOCHINA微站现已全面上线,一码了解大会完整内容,实时更新大会最新进展!





